ДМГ (DMG) DMU 160 FD hi-dyn
[Информация о продукте]:
- Номер инвентаря:65299
- Марка:ДМГ (DMG)
- Модель:DMU 160 FD hi-dyn
- Происхождение:10. Германия
- Расположение:Китай
- Год:2003
- Дата создания:2026-02-09
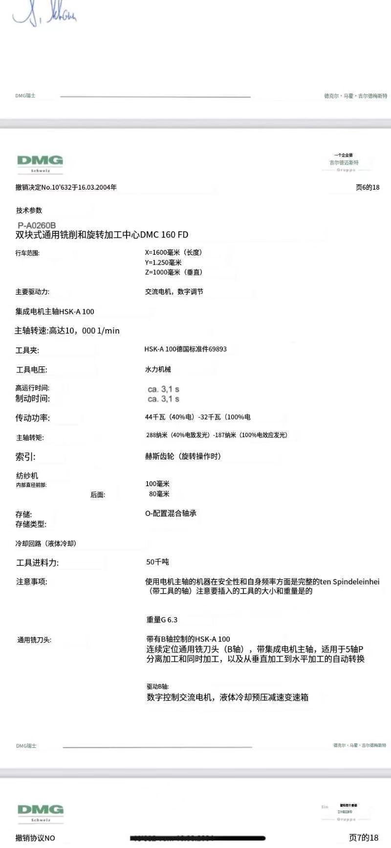
Спецификации:
система чпу: Heidenhan
X*Y*Z ось: 1600*1250*1000mm
tools magazine: 60
шпиндель: HSK-A100
шпиндель максимальная скорость: 10000 1/mim










