- привет, хаас. VF-4SS-V
[Информация о продукте]:
- Номер инвентаря:88184
- Марка:- привет, хаас.
- Модель:VF-4SS-V
- Происхождение:Соединенные Штаты америки
- Расположение:Китай
- Год:2022
- Дата создания:2025-07-19
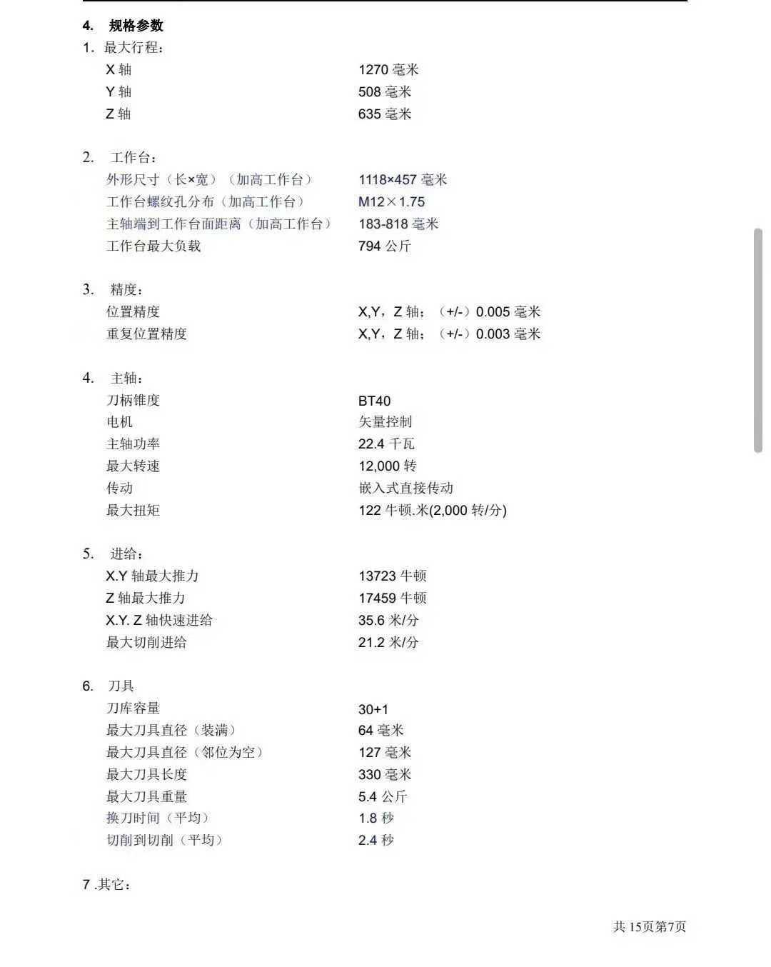
Спецификации:
трехосевой ход: 1270*508*635mm
длина рабочего стола: 1321mm
ширина рабочего стола: 457mm
максимальная мощность шпинделя: 122NM
максимальная мощность шпинделя: 22.4kw
максимальная скорость подачи X*Y*Z ось: 35.6/35.6/35.6m/min
максимальная скорость резки: 21.2m/min
максимальная скорость резки: 30+1
максимальный диаметр инструмента: 208L









